| 聯系方式 |
 |
杭州易測計量設備有限公司 地 址:杭州市余杭區北沙西路152號 聯系人:王經理 電 話:0571-85108155 傳 真:0571-85105122 手 機:18094712401
|
|
| ? |
地磅的廣泛運用中會遇到各種各樣的故障現象,文章從環境條件、安裝狀態、維護保養等方面介紹了故障產生現象、原因及排除方法并形成列表。
地磅在國民生產經營活動中有著廣泛的使用,港口、機場、礦山、冶金、化工、物資倉儲的涉及大宗貨物商品的稱重計量和貿易結算都離不開汽車衡。特別是現代科學技術的發展使得地磅的包括制造、安裝、檢定都變得相對容易,因而不同品牌的、組裝的地磅也變得比較多見。但它因為不同的環境條件、安裝狀態、維護保養管理手段的不足以及不同品牌的零部件的質量差異,在用的過程中都會出現這樣和那樣的問題,故障的表現狀態均各有不同。
地磅的常見故障有儀表不顯示、開機不歸零、開機后示值漂移、重壓卸載后不歸零、稱量不準等現象。但這些現象的產生與環境條件、安裝狀態、維護保養等因素有密不可分的關系。
1.環境條件,地磅可能遇到的有遭雷擊、受雨浸、烈日曬、低溫凍
地磅遭雷擊是在南方雨季比較常見的現象,其突出的表現故障就是儀表不顯示或稱量結果嚴重失準。儀表不顯示的原因有可能是儀表電源回路被浪涌電壓擊穿,電子元件損壞;稱量嚴重失準的原因是傳感器供電電壓過低和個別或多個傳感器被雷擊壞、也可能是傳感器與顯示儀表中間的接線盒電阻被擊損。
地磅遭雨浸是在南方雨季第二個比較常見的現象,由于地磅多基坑安裝,設計的排澇水道不滿足大暴雨的條件時往往會導致排水不暢,使傳感器受到水淹,當傳感器或引線絕緣變差的情況下,這樣就會導致傳感器供電短路或者傳感器輸出信號短路,最終表現出稱量結果嚴重失準或示值跳變、緩變、零位太大等現象。
地磅遭烈日暴曬是在夏季的普遍現象,由于地磅多露天安裝,夏天的高溫直射會導致秤臺膨脹,當膨脹過多時,地磅周邊的限位螺絲會頂住安裝在基坑周邊相應位置生的限位板,導致整體向下或向上受力,最終表現出開機不歸零、稱量結果嚴重失準的現象。
地磅遭低溫寒凍是在北方冬季的普遍現象, 仍由于地磅多露天安裝,冬天的嚴寒會導致秤臺冷縮,當冷縮過多時秤臺會拉動傳感器向中間傾斜,使傳感器受到側向力的作用,以至于地磅周邊的限位螺絲會頂住安裝在基坑周邊相應位置的限位板,導致整體向下或向上受力,最終表現出開機不歸零、稱量結果嚴重失準的現象。
2.地磅安裝的注意事項
地磅的正確安裝是保證其有效運行、使用可靠的基礎,不正確的安裝會留下隱患,而且帶來的問題處理起來往往比較困難。
安裝對基礎的要求:一般基礎圖樣由地磅廠家提供,但施工要結合安裝地的地質條件進行, 分無基坑型安裝(也稱地上型)、淺基坑型安裝 (也稱地中衡)。這兩種安裝方式都必須滿足承載的基礎符合要求,基礎下素土的承載要求不低于 10 t/m2,若遇到地質條件較差的濕陷性、膨脹土、凍土層、回填土時還需做加固處理;基坑安裝必須設計足夠的排澇能力,以保證地磅不會因為暴雨被淹;最后得保證各傳感器的承載點在一個水平面上。地基基礎不達標,會導致壓腳不實,傳感器受力不均引起稱重誤差;排澇不暢會導致傳感器絕緣能力下降,導致示值漂移。
接地要求:秤臺之間、顯示儀表以及這兩者之間的信號線、管線均需要做接地處理,接地電阻必求不達標,易導致雷擊風險上升,損壞元器件。
秤臺的安裝:安裝前需再次檢查秤臺基礎是否符合技術要求以免埋下隱患,工作包括:復核傳感器各支持預埋基礎板的位置尺寸、縱橫向限位板的位置(水平度、相對高度);線纜金屬管是否通暢;基坑排水通道有未堵塞;再次檢測接地是否可靠及清理基坑垃圾等。秤臺就位后限位螺栓一定要位置適當(一般要求螺栓頭部與秤體間隙保持在3 mm 左右)并擰緊;螺栓一般要求不銹鋼材質。
衡器系統組成:將顯示儀表、接線盒、傳感器等按規定連接形成稱重系統,傳感器在秤臺下的分布位置應編號和接線盒中線纜的位置要對應好并做好標識,必要時作圖示,以防調試角差時弄錯,增加不必要的麻煩。標識錯誤則指導作業就會錯誤,只會越調越差。
3.地磅的使用、維護與保養
地磅的正確使用、及時的維護保養是保證其持續有效、準確稱量的基本要求。
地磅的使用:地磅的稱重基本要求是不偏載、不超載;車輛上下地磅速度要慢,一般要求車速不超過5 km/h。偏載、超載會導致個別傳感器的損壞,稱量時示值偏小或偏大;車輛上、下汽車衡的速度過快、剎車過猛,傳感器受側向沖力大性能會變差、縱向限位會被沖壞。下班停機應關閉電源,嚴禁整重超過單個傳感器載荷的車輛在地磅上長時間停留或過夜,若傳感器長時間的超載受力會產生蠕變性損壞.
垃圾異物清理:不管是地上衡還是地中衡,長時間的使用后秤臺的四周、底部等都有可能有垃圾、石塊等異物,必須及時清理,否則會導致稱量不準,當底部有硬物頂住秤臺時開機不易歸零,稱重結果偏輕;防鼠工作:因地磅底部易積臟污,老鼠也容易光顧,普遍存在老鼠咬壞傳感器線纜的風險,破損的線纜絕緣性能下降,信號變化大,空載時示值有可能或正或負跳變,稱量嚴重失準。
限位間隙檢查:發現限位螺栓頭部與秤體間隙不合適應立即調整,不調整、不鎖緊會嚴重影響稱量,因為季節性的熱脹冷縮以及一般現象是稱重偏輕。
基坑積水處理:因暴雨所致的基坑積水沒法自動泄掉的話,必須及時用抽水機抽掉,并疏通排水通道。傳感器一旦泡水應全面檢查,一般先檢查絕緣性再檢查稱重性能,絕緣不好激勵電壓會串入信號回路導致無法稱重。
嚴禁在秤臺上進行電焊作業或將秤臺作為地線使用,因為秤臺接地與傳感器、顯示儀表接地都是連通的,電焊作業的大電流會對儀表主板和傳感器的應變計形成沖擊而損壞。
接線盒嚴禁進水:接線盒一般安放在秤臺下面且做了防水設計,但秤臺被淹接線盒一般還是會進水,有條件的可以另行制作高于秤臺半米以上的保護箱安裝接線盒。接線壓緊螺絲松動檢査, 多個傳感器的信號線集中在接線盒內,線端壓緊螺絲由于季節變化會個別松動,這樣個別傳感器上的激勵電壓或毫伏信號會或有或無,稱重顯示值無法穩定,產生跳變或緩變。
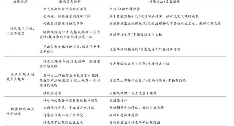
地磅常見故障分析及改善措施如表1所示。


總之,要保證一臺地磅的良好運行,離不開對其不利因素的充分認識,做好相應的防范措施.
|
|
上一篇:大中型電子秤的快速維護
下一篇:地磅檢定維修過程中的問題與對策
|
|